主办:山西省临汾市尧都区人民政府 © 版权所有 2018
承办:尧都区人民政府办公室
晋ICP备05005368号-1 网站标识码:1410020007
涉密文件严禁上网
尧都区人民政府门户网站提示:使用大于1366*768分辨率/IE10.0或以上浏览器可以获得最佳浏览效果!
晋政发〔2022〕16号
各市、县人民政府,省人民政府各委、办、厅、局:
现将《山西省营商环境创新提升行动方案》印发给你们,请认真贯彻执行。
山西省人民政府
2022年7月19日
(此件公开发布)
山西省营商环境创新提升行动方案
为深入贯彻落实《优化营商环境条例》《山西省优化营商环境条例》,全面创优营商环境,激发高质量发展新活力,根据《国务院关于开展营商环境创新试点工作的意见》(国发〔2021〕24号)有关要求,结合实际,制定本方案。
一、指导思想
以习近平新时代中国特色社会主义思想为指导,深入贯彻习近平总书记考察调研山西重要指示精神,全面落实省第十二次党代会精神,深刻把握“三无”“三可”要求,对标国际国内一流水平,聚焦市场主体关切,坚持锻长、补短、强优、争先,在更大范围、更宽领域、更深层次、更高水平深化改革创新,推进全链条优化审批、全过程公正监管、全周期提升服务,推动有效市场和有为政府更好结合,更多激发市场活力和社会创造力,服务构建全省“一群两区三圈”城乡区域发展新布局,为全方位推动高质量发展提供有力支撑。
二、工作目标
服务“一群”发展。推动太原市紧紧抓住国家区域中心城市建设重大机遇,对标国内外一流先进和最佳实践,全面推进营商环境综合改革和全方位创新提升,努力形成一批首创性、突破性的制度创新成果。晋中市探索“承诺制+标准地+全代办”改革向有条件的县(市、区)延伸。阳泉市在确保安全的前提下试行高精度地图面向智能网联汽车使用。吕梁市开展惠企政策兑现服务改革创新。
服务“两区”发展。推动太忻一体化经济区加快构建跨区域“一网通办”协同发展模式,探索跨区域项目统一受理、并联审批、实时流转、跟踪督办工作机制,打造“承诺制+标准地+全代办”改革样板,加快建设与国际通行规则接轨的市场体系,深化商品和服务、人才、资金、数据等要素流动型开放,推进规则、规制、管理、标准等制度型开放,努力建设山西中部城市群发展北引擎,着力打造国内大循环的重要节点、国内国际双循环的战略链接。推动山西转型综改示范区探索具有更强竞争力的开放政策和制度,在商事仲裁、商事救济、跨境投资贸易便利化、国际专业性人才就业执业等方面先行先试,探索贸易便利化和审评审批制度联动改革,开展海关特殊监管区域外重点企业特殊监管创新试点,高质量建设山西中部城市群发展南引擎。
服务“三圈”发展。支持有条件的市、县(市、区)因地制宜探索差异化、特色化改革。支持大同市深化获得用水用气便利化改革。朔州市探索“多测合一”、联合验收改革。临汾市开展政府性融资担保机构市县一体化改革,打造领办、代办、专办、一网通办“四办服务”品牌。运城市深化零距离、零收费、零延迟、零投诉“四零服务”改革。长治市探索“7×24小时”数字赋能智慧服务。晋城市推进“无证明城市”改革试点,探索“承诺制+标准地+全代办”改革向有条件的县(市、区)延伸,深化“一枚印章管审批”升级版改革。
力争到“十四五”末,太原等重点城市营商环境水平跻身全国一流,各重点领域形成一批可复制、易推广、能见效的制度创新成果,政府治理效能全面提升,在全国范围内集聚和配置各类资源要素能力明显增强,市场主体活跃度和发展质量显著提高,全省市场主体达到600万户左右。
三、重点任务
(一)着力打造公平公正的法治环境
1.破除妨碍公平竞争的不合理限制。全面清理资质资格获取、招投标、政府采购、权益保护等方面不合理限制条件。完善公平竞争审查机制,推进实施第三方评估,加大反垄断、反不正当竞争执法力度。清理规范涉企收费,健全遏制乱收费、乱摊派的长效机制,着力纠正各类中介垄断经营、强制服务等行为。
2.建立营商环境法治保障共同体。畅通政策制度设计、执行、反馈沟通渠道,发现、研究、解决优化营商环境制度性瓶颈和体制机制问题,为法治化营商环境建设提供智力支持。配合做好《山西省优化营商环境条例》贯彻实施情况执法检查。全面清理与优化营商环境要求不一致的政府规章、行政规范性文件。积极推进告知承诺核查监管等重点领域配套立法。2022年底前,制定出台推动办事情“靠制度不靠关系”尽快落地的配套办法。
3.开展市场主体法律顾问服务试点。在太原市探索开展市场主体法律顾问服务网格化全覆盖试点,鼓励引导市场主体以单独或联合等方式聘请法律顾问,逐步实现全省全覆盖。
4.加强涉外商事法律服务。将涉外商事法律纠纷纳入山西多元解纷平台。设立省、市两级商事调解组织,鼓励引入和选聘高端人才。支持有条件的仲裁机构积极参与国际商事纠纷仲裁。
5.加强市场主体合法权益保护。依法、平等、全面保护企业家自主经营权、财产权、知识产权和其他合法权益。强化执法监督,严格区分经济纠纷与刑事犯罪,定期组织甄别涉及重大财产处置的产权纠纷、民营企业和投资人犯罪案件,严厉打击侵犯民营企业投资者、管理者和从业人员合法权益的违法犯罪行为。
(二)着力打造高效便捷的政务环境
6.开展极简审批行动。清理取消一批变相审批,进一步压减工业生产许可证,清理规范目录管理、登记注册、年检年报、指定认定等行政管理措施。试点一批投资项目免予技术评审,对不涉及公共利益和公众安全的重大项目和不涉及环保、生产、生命财产安全的企业投资项目及实施承诺制办理的政府服务、区域综合评估项目,原则上不再组织技术评审,实行设计人员终身负责制。探索一批智慧审批服务,推动涉企简易审批事项“秒报秒批”,优化提升市场主体办事体验。
7.便利市场主体准入和退出。深化企业开办“一件事”改革,推行登记注册“一网通、一窗办、半日结、零成本”,将登记注册、公章刻制、发票申领及银行、社保、医保、公积金开户纳入全流程管理。深化“一照多址”“一证多址”改革,推行“一业一证”改革,探索“多业一证”审批模式,推进企业年报“多报合一”改革。试行市场主体登记确认制,完善市场主体退出府院联动机制,进一步简化市场主体程序。开展市场准入、退出综合效能评估,畅通市场主体对隐性壁垒的意见反馈渠道和处理回应机制。
8.推进高频资质证件跨区域互认。在货物报关、银行贷款、项目申报、招投标、政府采购等业务领域推广在线身份认证、电子证照、行政审批专用电子签章应用。鼓励认证机构在认证证书等领域推广使用电子签章。2022年底前,基本实现个人高频服务事项和企业生产经营高频服务事项资质资格证件全省域互认通用;2023年底前,基本实现本省政府部门核发的材料原则上一律免于提交,能够提供电子证照的原则上一律免于提交实体证照。
9.提高线上线下政务服务能级。建立政务服务“全程网办”线上、线下“全代办”制度,助力企业群众网上办事从“能办”向“好办”“快办”“愿办”“爱办”转变,让线上“进一网、能通办、一次不用跑”、线下“进一窗、全代办、最多跑一次”成为常态。落实好“一枚印章管审批”配套办法。2022年底前,制定出台推动“7×24小时不打烊”政务服务超市尽快落地的配套办法。
10.优化招标投标和政府采购服务。清除招投标和政府采购领域对外地企业设置的隐性门槛和壁垒,全面清理在招投标活动中要求投标单位必须在项目所在地设立分支机构等排斥外地投标人的行为。推进全流程电子化交易,推动全省域评标评审专家共享。推动电子招投标交易平台与国库支付系统信息共享,实现工程款支付网上查询。鼓励采购人提高中小微企业预留份额和预付款比例,加大价格评审优惠力度。
11.优化知识产权保护和服务。开展打击知识产权侵权专项行动,建立健全知识产权全链条服务和快保护体系。完善知识产权市场化定价和交易机制,开展知识产权质押融资“入园惠企”专项行动,强化“政企银保服”联动,推进知识产权质押融资、保险和证券化。2022年底前,建成涵盖专利、商标的知识产权服务大厅或专区,专利费用减缴备案时限压缩至5个工作日内。
12.优化纳税人申报缴费服务。推进“十一税合一”申报、小微企业按季度申报。全面推行电子发票(票据),推进无纸化报销、入账、归档、存储。进一步优化纳税缴费流程、精简申报资料、扩大“非接触式”办税缴费服务范围。
13.促进跨境贸易便利化。加快国际贸易“单一窗口”地方版建设,推动口岸和跨境贸易业务统一通过“单一窗口”办理,实现通关和物流操作快速衔接。推进铁路、公路、航空等运输环节信息对接共享,提升多式联运水平,实现运力信息可查、货物全程实时追踪。优化海关查验作业模式,完善企业申报容错机制,继续实施两段准入监管模式,推广第三方检验结果采信应用。
14.提升涉外审批服务水平。开设“山西省外商投资指南”专栏,向外籍人员及时精准提供我省投资、工作、生活指南等信息,方便其及时准确了解我省的引资优势、产业平台、投资促进政策等关键内容,不断提升我省国际知名度和国际传播能力。整合梳理各市、各部门涉外审批服务事项,为外资企业在晋设立和发展、外国人和港澳台居民及华侨来晋创业投资、就业发展,提供办事指南、涉外政策查询、便民服务等指引服务。
15.探索“区块链+政务服务”应用。推进“区块链+职业技能培训”“区块链+工伤保险一体化”国家区块链创新应用试点,探索区块链技术在政务服务、交通物流、会计、统计等领域的应用。
(三)着力打造诚实守信的信用环境
16.建立信用分级分类监管制度。在市场监管、税务、工程建设、政府采购、生态环境、矿产资源、能源、安全等重点领域率先开展信用等级评价。完善守信激励和失信惩戒制度,推进跨地区信用标准互认、信用信息共享和联动奖惩。
17.加快构建新型综合监管机制。健全完善以信用监管为基础、“双随机、一公开”监管为基本手段、“互联网+监管”为主要应用的新型综合监管机制。依托省“互联网+监管”系统,建立跨地区、跨部门、跨层级联动响应和协同监管机制,实现“一处发起、全网协同”。推进职业技能培训、房屋建筑类建设项目综合监管“一件事改革”,建立交通运输新业态协同监管机制,实现企业群众“有求必应”、政府部门“无事不扰”。
18.探索更具弹性的包容审慎监管。推行柔性执法,依法编制从轻处罚事项清单、减轻处罚事项清单和首次轻微违法免予处罚事项清单。探索开展“沙盒监管”、触发式监管等包容审慎监管试点。在市场监管、文化执法、劳动监察、生态环境等领域实施以信用报告代替企业办理无违法违规证明。
19.强化重点领域全链条监管机制。省级监管部门探索建立重点监管清单制度,明确重点监管事项、程序、方法等。对直接涉及公共安全和人民群众生命健康的重点领域,实行全主体、全品种、全链条的严格监管,守住质量和安全底线。加强互联网医疗执业行为评审评价,强化医师执业行为监管。
20.探索企业重整期间信用修复机制。建立健全信用评价与修复工作规范,加强市场监管、税务、银行、保险、证券等部门信息共享交互,为符合条件的破产重整企业开展信用修复,及时调整信用限制和惩戒措施。
21.健全完善政府守信践诺机制。建立健全“政府承诺+社会监督+失信问责”制度,持续开展政务失信专项治理,全面清理“新官不理旧账”问题。2022年底前,制定出台推动“新官理旧账”尽快落地的配套办法。建立健全政府清欠工作机制,做好防范和化解拖欠中小企业账款工作。建立政务诚信评价机制,定期对各级各部门开展政务诚信评价,主动维护政府诚信。建立健全政务诚信诉讼执行协调机制。
(四)着力打造开放开明的人文环境
22.打造政策全生命周期服务链。强化涉企政策从研究制定、执行落实到废止退出全过程管理,严格落实市场主体参与政策制定制度。建设全省统一的涉企政策云平台,整合优化应用场景,推动“企业找政策”向“政策找企业”转变。推行认定类、指标达成类等政策“顶格优惠”“免申即享”。支持太原市建立“惠企政策信息平台”,研究建立政策兑现信息化服务平台体系,开发应用政策查找、政策匹配、政策推送、政策解读等功能,解决相关政策“找不到、看不懂”等痛点。
23.打造企业全生命周期服务链。聚焦企业注册登记和生产经营过程中用工、融资、税费、招标采购、知识产权、法律等服务,以及注销或者破产等全生命周期事项,分类梳理编制服务事项清单,整合推出一批“企业全生命周期”服务标准套餐。
24.打造项目全生命周期服务链。推进全省一体化在线政务服务平台深度融合投资项目在线审批监管平台、工程建设项目审批管理系统、自然资源“三级联办”系统等,实现项目全程电子化申报、不见面审批、可追溯监管。推行重大项目、重点工程“首席服务秘书”制度,实行省级重点投资项目“项目长责任制”。
25.打造自然人全生命周期服务链。围绕自然人出生、户籍、教育、就业、住房、医疗、婚姻、生育、退休、后事等10个阶段全生命周期事项进行精准梳理,编制自然人全生命周期服务事项清单,分类推出“一件事”办理套餐。
26.打造基本公共服务普惠共享链。加快完善以公租房、保障性租赁住房和共有产权住房为主体的住房保障体系,扩大保障性租赁住房供给。持续开展不动产登记“清零”行动,推进不动产登记、交易、缴税“一网通办”“一窗办理”。完善动产和权利担保统一登记制度。增加义务教育资源供给,保障持有居住证的适龄随迁子女在流入地义务教育学校入学。构建多层次的医疗保险制度,解决好就医难、报销难问题。逐步实现电子病历、检验检查结果、诊疗信息等在全省不同医院互通共享,推动电子健康档案、报告结果等信息对个人开放查询。支持公共体育场馆免费或低收费开放,打造城市社区“10分钟健身圈”。
(五)着力打造优质完善的要素保障环境
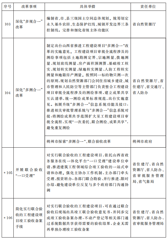
27.深化“承诺制+标准地+全代办”改革。2022年底前,制定出台推动“承诺制+标准地+全代办”改革尽快落地的配套办法。坚持政府定标准、企业作承诺、过程强监管、信用有奖惩,进一步拓展延伸企业投资项目承诺制范围。落实《山西省“标准地”改革工作指引》,省级及以上开发区出让“标准地”宗数占本开发区工业用地比重不低于80%,探索推进生产性服务业“标准地”改革。深化“多规合一”、“多测合一”、联合验收改革,推进涉审中介服务事项改革,建立项目前期服务机制,量身订制“一项目一方案一清单”审批服务。制定出台优化小型社会投资简易低风险项目审批服务制度,推动“成交即发证”“交地即开工”“竣工即登记”。
28.建立以市场为导向的创新要素配置体系。健全创新激励保障机制,构建充分体现知识、技术等创新要素价值的收益分配机制。大力支持在晋科研院所开展职务科技成果权属混合所有制改革。发挥市场对技术研发方向、路线选择和创新资源配置的导向作用,推动市场主体间联合创新、创造、创业,改进科技项目组织管理方式。探索制定我省外籍“高精尖缺”人才认定标准,探索建立国际职业资格证书认可清单制度。
29.优化市政公用设施接入服务。推进水电气暖网联动报装改革,全面整合服务事项、业务流程,统一入驻政务大厅专窗和“三晋通”App专栏。对接入工程涉及的建设工程规划许可、绿化许可、涉路施工许可等实行全程在线并联办理,对符合条件的实行告知承诺管理,对虚假承诺、违反承诺等行为实行惩戒。
30.便利市场主体融资服务。持续推进“政银企”常态化对接,创新信贷产品,深化“政采贷”“银税贷”等应用。探索财政、社保、公积金、税务、海关、水电气网等公共数据及各类信用信息依法向金融机构开放。推动在晋银行机构和涉信贷有关部门简化申请材料、压缩办理时限、提高服务效率。推进区域性股权市场改革创新,为私募股权持有人提供流动性支持和退出渠道。
四、组织保障
(一)加强组织领导
完善各级各部门主要负责人亲自抓、分管负责人具体抓、一级抓一级、层层抓落实的工作机制。各市和省有关单位要细化实施方案,形成工作有力度、成果可预期、市场有感受的任务清单,并报省优化营商环境促进市场主体倍增工作专班备案。
(二)强化信息支撑
深入推进数字政府建设,加快政府治理数字化转型,充分发挥大数据对政府管理、服务、运行的深度赋能作用。依托全国一体化政务服务平台,扩大与国家部委、京津冀、蒙豫陕及其他省(区、市)系统互联、数据共享范围,推动实现电子证照、政务数据更多地域授权、场景授权。深化省政务信息资源数据共享交换平台建设,提升数据汇聚、治理、共享、开放和开发利用能力,为优化营商环境提供坚实信息保障和数据支撑。
(三)强化宣传培训
将营商环境宣传推介纳入全省宣传工作重点,根据相关部门提供的权威信息,大力开展涉企政策宣传解读,多渠道、多形式、多层次、常态化组织优化营商环境宣传报道。运用“网、微、屏、端”等新媒体,讲好山西改革故事,宣传山西典型经验,提升山西营商环境建设品牌知名度。在各级政府及政府部门门户网站开设“三无”“三可”营商环境建设专栏,录制专题宣传片,展播“政策天天讲”微视频,举办“营商环境大讲堂”,开展集中政策培训和常态化业务培训,组织进机关、进企业、进学校、进社区、进乡村、进网络宣传活动。
(四)强化督导考评
加强对营商环境创新提升行动的督促指导,重大改革、重点工作纳入“13710”信息化督办系统,实施清单式、项目化全程跟踪督办。建立典型案例通报机制,既抓正面宣传,又抓负面曝光。创新考核评估方式,突出市场主体感受度和政策落实,运用国家营商环境评价18项指标体系,结合山西实际制定考评方案,对11个市和山西转型综改示范区、太忻一体化经济区开展年度考评。强化考评结果应用,对工作成绩突出、成效显著的单位和个人予以通报表扬,对推进落实不力、进度滞后的进行约谈,对严重损害营商环境的,依纪依法向有关部门移交问题线索。
附件:山西省营商环境创新提升改革事项清单
附件
山西省营商环境创新提升改革事项清单
(共119条改革事项,标*的为贯彻落实国家有关任务的具体举措)



























主办:山西省临汾市尧都区人民政府 © 版权所有 2018
承办:尧都区人民政府办公室
晋ICP备05005368号-1 网站标识码:1410020007
涉密文件严禁上网
尧都区人民政府门户网站提示:使用大于1366*768分辨率/IE10.0或以上浏览器可以获得最佳浏览效果!